Watch the video to find out how...



Scaling profitably on cold traffic feels impossible right now. You've built a solid foundation. You've got an in-house media buyer or agency running your Meta ads. You've achieved initial success. But now you're stuck.
The signs are everywhere. Your customer acquisition costs keep climbing.
Your funnels aren't converting like they used to. Your creative—whether it's static ads or basic UGC—burns out faster than ever. Despite having all the pieces in place, profitable scaling feels further away than ever.
If you're spending at least $100K per month on cold traffic and aren't seeing consistent, profitable returns, what we're about to share will completely change how you think about customer acquisition.
The old playbook is dead














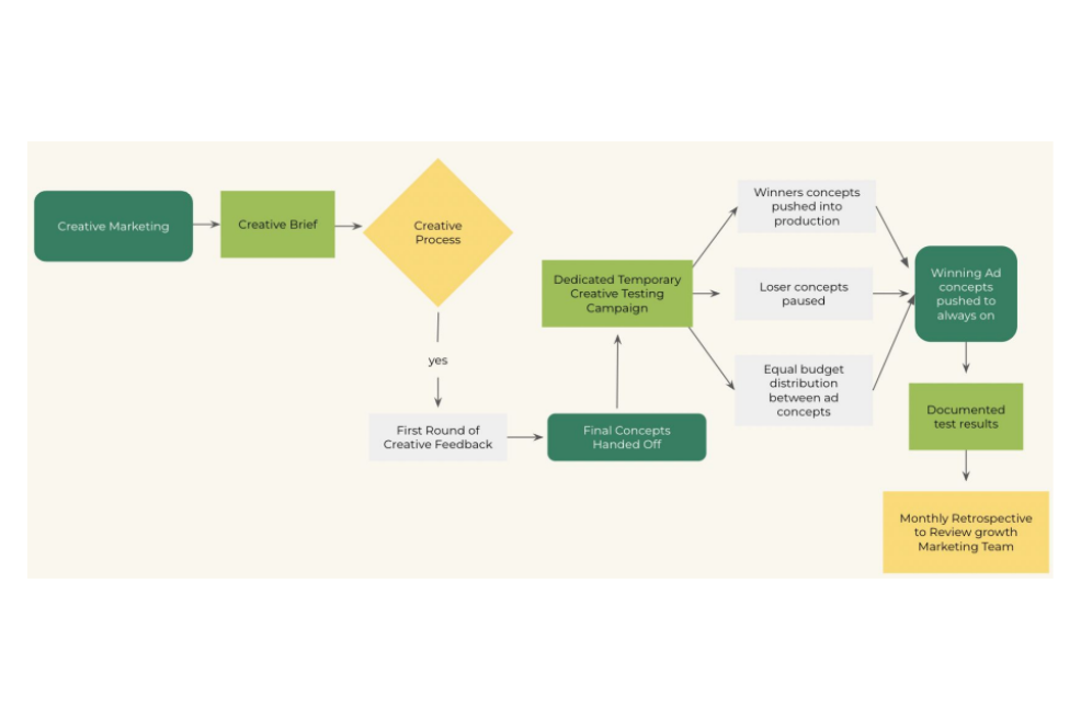
We start by diving deep into your business. We'll analyze your current marketing funnel, identify what's holding you back, and uncover high-impact opportunities. Our team will audit your existing ads, landing pages, and conversion paths to understand exactly where your marketing dollars are being wasted and how we can fix it.
Your ads need to do more than just look good—they need to convert. We'll develop attention-grabbing, high-converting creatives specifically engineered for Meta's algorithm. You'll get scroll-stopping video ads, compelling static images, and authentic UGC-style content that speaks directly to your ideal customers, even when they've never heard of you before.


Even the best ads will fail without the right funnel. We'll build and test multiple funnel formats tailored to your business—whether that's pre-sell pages, direct-to-offer approaches, or multi-step sequences. Through strategic A/B testing, you'll discover exactly which conversion paths deliver the highest ROI for your specific offers.
With your optimized creatives and funnels ready, we'll launch our proven cold traffic system for your brand. You'll benefit from our data-backed media buying strategies and real-time performance tracking, ensuring your campaigns acquire new customers efficiently while our retargeting strategies maximize the value of every visitor.


You can't improve what you don't measure. We'll continuously analyze performance data to identify your winning combinations. You'll see rapid adjustments to bidding strategies, budget allocation, and targeting while we develop fresh creative iterations that keep your results strong and consistent, preventing the ad fatigue that plagues most campaigns.
This is where you'll experience true business transformation. Once we've identified your winning formula, we'll aggressively scale your ad spend while keeping your customer acquisition costs under control. Your business will expand into new audience segments and platforms, with our team continuously iterating to ensure sustainable, long-term growth that you can depend on month after month.


He's lived the exact challenge you're facing right now. After years of managing multi-million dollar budgets for major brands, he hit a wall while working in-house at a leading DTC company. Their static ads were dying. Their creative was burning out. Their CAC was spiraling. It was make or break.
That crisis led to a breakthrough. Through relentless testing and optimization, Faisal developed a system that combines direct response creative with full-funnel optimization to consistently lower CAC and drive profitable scale. It's not just about better ads or smarter media buying – it's about getting every piece of the funnel working together.
Growth Minds has managed millions in profitable ad spend on Meta Ads and has helped 8 and 9-figure brands like Gainful, Perfect Keto, Apothekary, Waterboy, GoFundMe, and Do Amore unlock consistent, scalable growth with cold traffic.


